网站首页
关于我们
企业信息
企业风采
业务范围
企业视频
生产基地
荣誉资质
荣誉资质
专业团队
成功案例
合作单位
新闻动态
公司新闻
行业动态
常见问题解答
在线留言
联系我们
人才招聘
您当前位置:
主页
>
成功案例
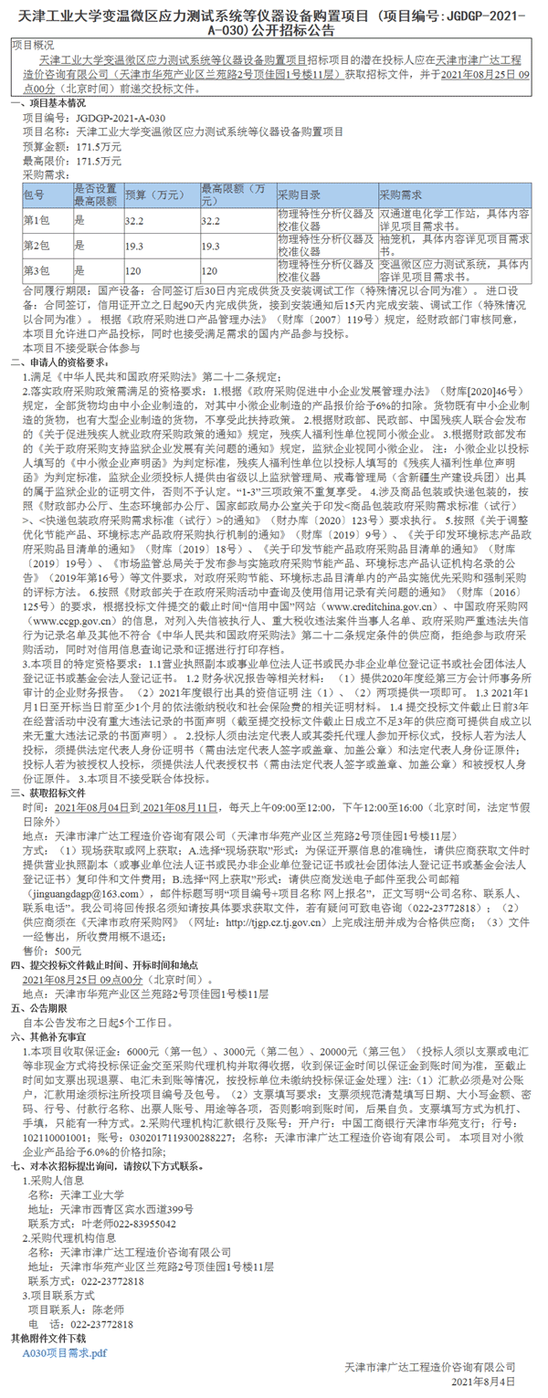
天津工业大学变温微区应力测试系统等仪器设备购置项目
时间:2021-08-18 浏览量:88
上一篇:天津体育学院实验室便携式近红外光学成像系统专用设备购置项目
下一篇:天津市职业大学眼视光专业综合验光仪等设备采购项目
新闻动态推荐
企业选择天津招标公司的关键考量要素
天津招标公司服务与行业应用趋势
天津招标代理专业化服务的升级策略
天津招标代理数字化转型的核心价值与实践路径
天津招标咨询服务的行业定制化解决方案
天津招标咨询智能化转型的技术突破与应用场景
联系我们
电话:022-23772818
手机:18698025732
邮箱:jinguangdagp@163.com
地址:天津市南开区华苑产业园区兰苑路顶佳园1号楼1门11层
合作单位
荣誉资质
荣誉资质
专业团队
新闻动态
公司新闻
行业动态
常见问题解答
关于我们
企业信息
企业风采
业务范围
企业视频
生产基地
在线留言
联系我们
TEL
022-23772818
邮箱:jinguangdagp@163.com
手机:18698025732
地址:天津市南开区华苑产业园区兰苑路顶佳园1号楼1门11层
关注我们
版权所有:天津市津广达工程造价咨询有限公司
津ICP备16006899号-1
网站地图
津公网安备 12011602000713号
客服中心