网站首页
关于我们
企业信息
企业风采
业务范围
企业视频
生产基地
荣誉资质
荣誉资质
专业团队
成功案例
合作单位
新闻动态
公司新闻
行业动态
常见问题解答
在线留言
联系我们
人才招聘
您当前位置:
主页
>
成功案例
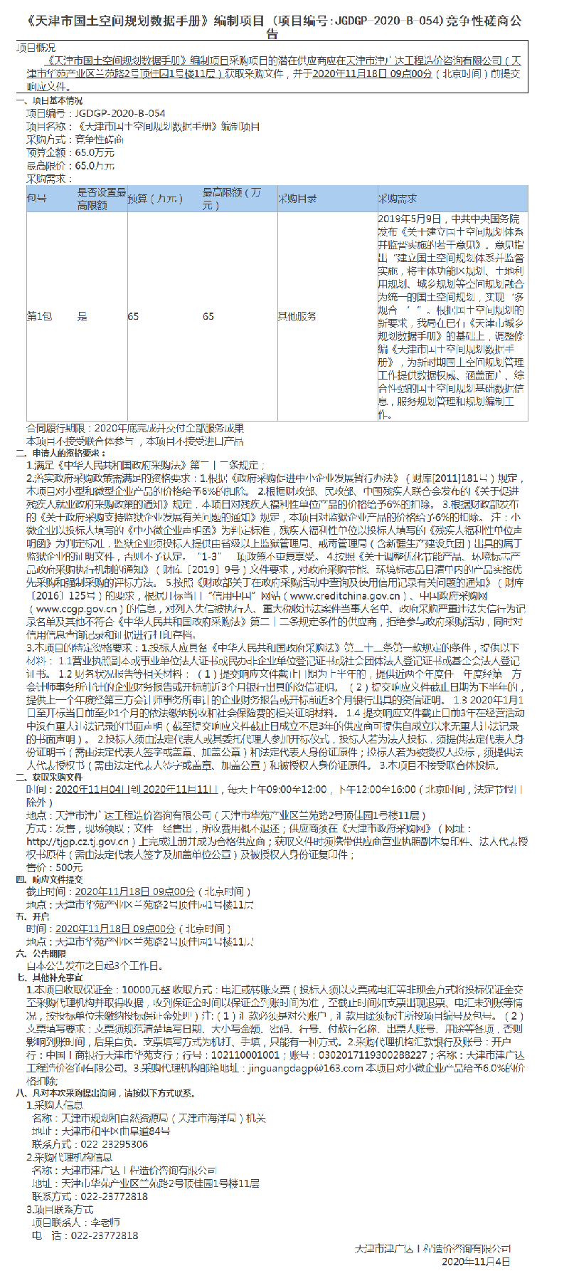
《天津市国土空间规划数据手册》编制项目
时间:2021-01-11 浏览量:152
上一篇:天津机电职业技术学院2020年产教融合试点项目(关节臂测量系统)
下一篇:天津科技大学高分子材料及其制品成型加工实验教学平台实验室设备采购项目
新闻动态推荐
企业选择天津招标公司的关键考量要素
天津招标公司服务与行业应用趋势
天津招标代理专业化服务的升级策略
天津招标代理数字化转型的核心价值与实践路径
天津招标咨询服务的行业定制化解决方案
天津招标咨询智能化转型的技术突破与应用场景
联系我们
电话:022-23772818
手机:18698025732
邮箱:jinguangdagp@163.com
地址:天津市南开区华苑产业园区兰苑路顶佳园1号楼1门11层
合作单位
荣誉资质
荣誉资质
专业团队
新闻动态
公司新闻
行业动态
常见问题解答
关于我们
企业信息
企业风采
业务范围
企业视频
生产基地
在线留言
联系我们
TEL
022-23772818
邮箱:jinguangdagp@163.com
手机:18698025732
地址:天津市南开区华苑产业园区兰苑路顶佳园1号楼1门11层
关注我们
版权所有:天津市津广达工程造价咨询有限公司
津ICP备16006899号-1
网站地图
津公网安备 12011602000713号
客服中心